欢迎来到洛阳迈格镁业有限公司官方网站!
联系电话:
15896622858
中文
EN
首页
关于我们
办公区间
合作伙伴
企业视频
生产车间
产品中心
镁合金板材
镁合金管材
镁合金棒材
镁合金型材
镁合金焊接件
镁合金焊丝
镁合金坯料
新闻动态
公司新闻
行业动态
机加工方案
常见问题解答
专业技术咨询
联系我们
售前售后
首页
关于我们
办公区间
合作伙伴
企业视频
生产车间
产品中心
镁合金板材
镁合金管材
镁合金棒材
镁合金型材
镁合金焊接件
镁合金焊丝
镁合金坯料
新闻动态
公司新闻
行业动态
机加工方案
常见问题解答
专业技术咨询
联系我们
售前售后
公司动态
电话:15896622858
公司动态
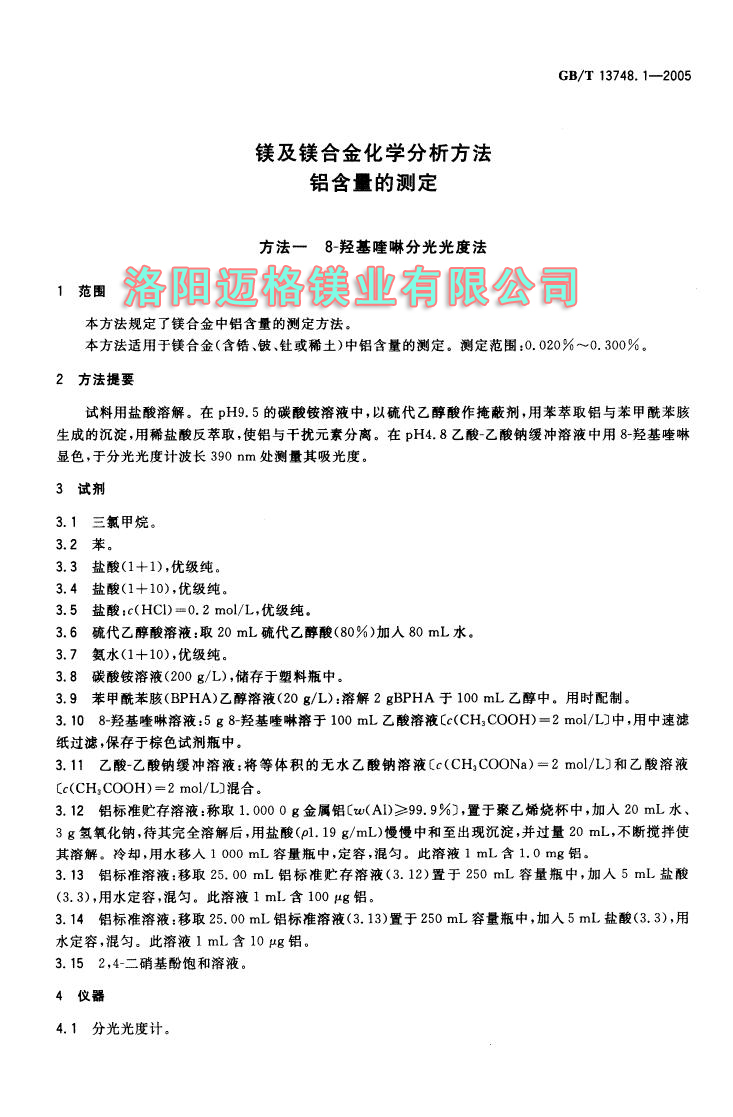
GBT 13748.1-2005 镁及镁合金化学分析方法 铝含量的测定
2018-01-10 09:44 浏览:次
上一篇:
GBT 4297-2004 变形镁合金低倍组织检验方法
下一篇:
没有了
相关
推荐
GBT 4297-2004 变形镁合金低倍组织检验方法
01-10
2018
GBT 5156-2003 镁合金热挤压型材
01-08
2018
GBT 5155-2003 镁合金热挤压棒
01-08
2018
GBT 5154-2003 镁及镁合金板、带
01-08
2018
电话
短信
地图
顶部